注册即送28元体验金(中国)有限公司
走进注册即送28元体验金
关于我们
公司大事记
荣誉资质
营业执照
新闻中心
百年注册即送28元体验金再出发
公司新闻
行业关注
学术专栏
业务板块
研发概况
产品展示
零售服务
注册即送28元体验金文化
视频中心
炎黄易医园
药物警戒
药品安全性信息变更公示
药品不良反应上报
不良反应相关风险控制措施公示
药品说明书
信息公开
联系我们
人才招聘
注册即送28元体验金招采
招采公示
招标项目
新闻中心
GUO FENG NEWS
百年注册即送28元体验金再出发
公司新闻
行业关注
学术专栏
首页
>>
新闻中心
>>
公司新闻
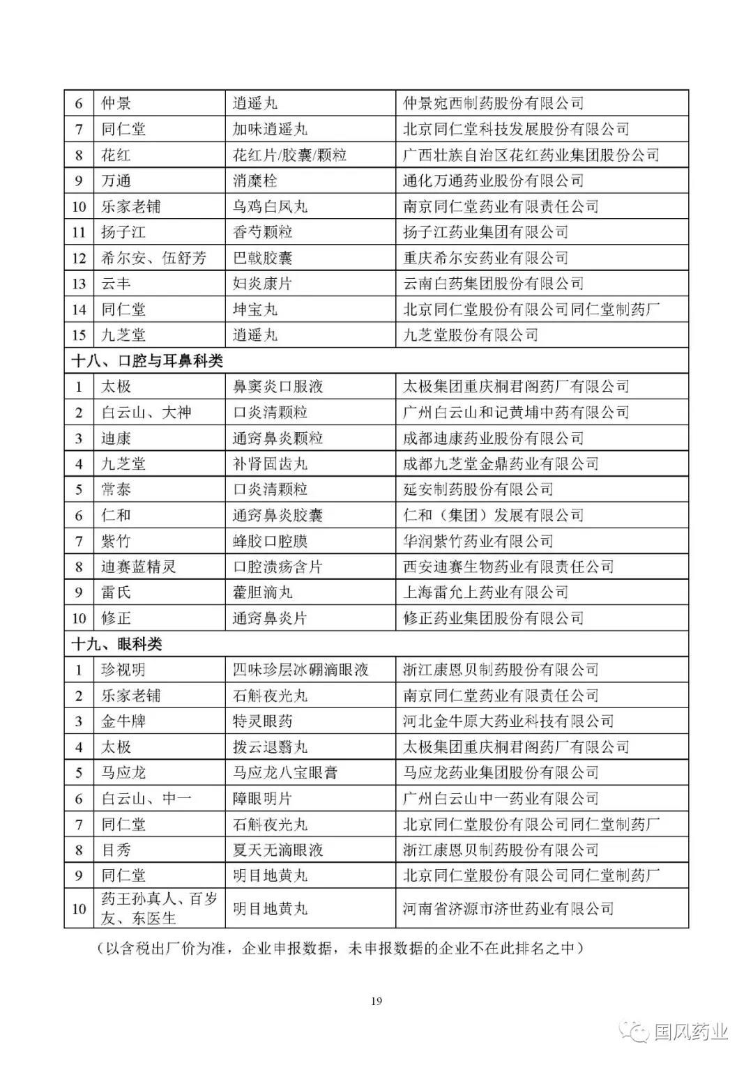
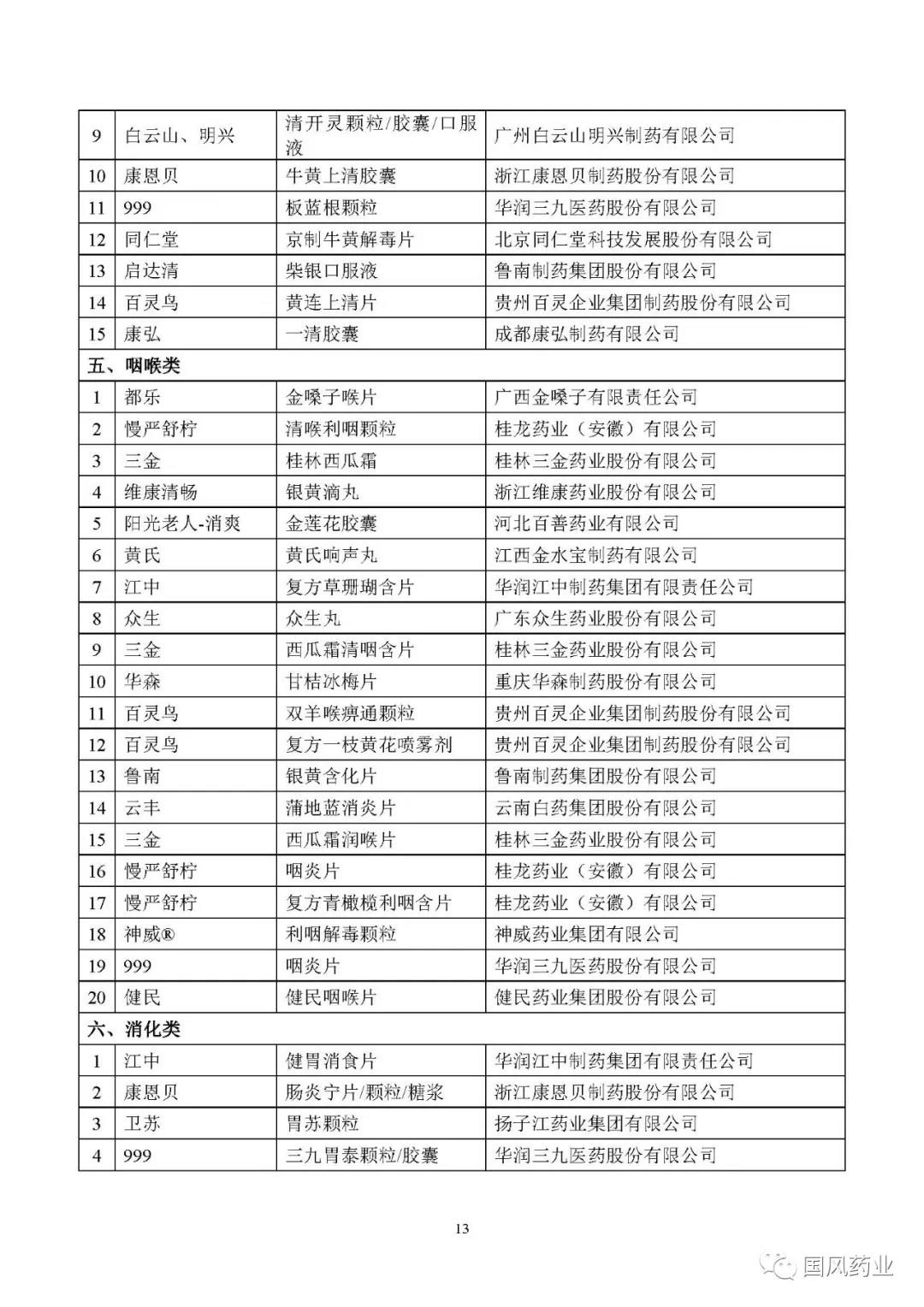
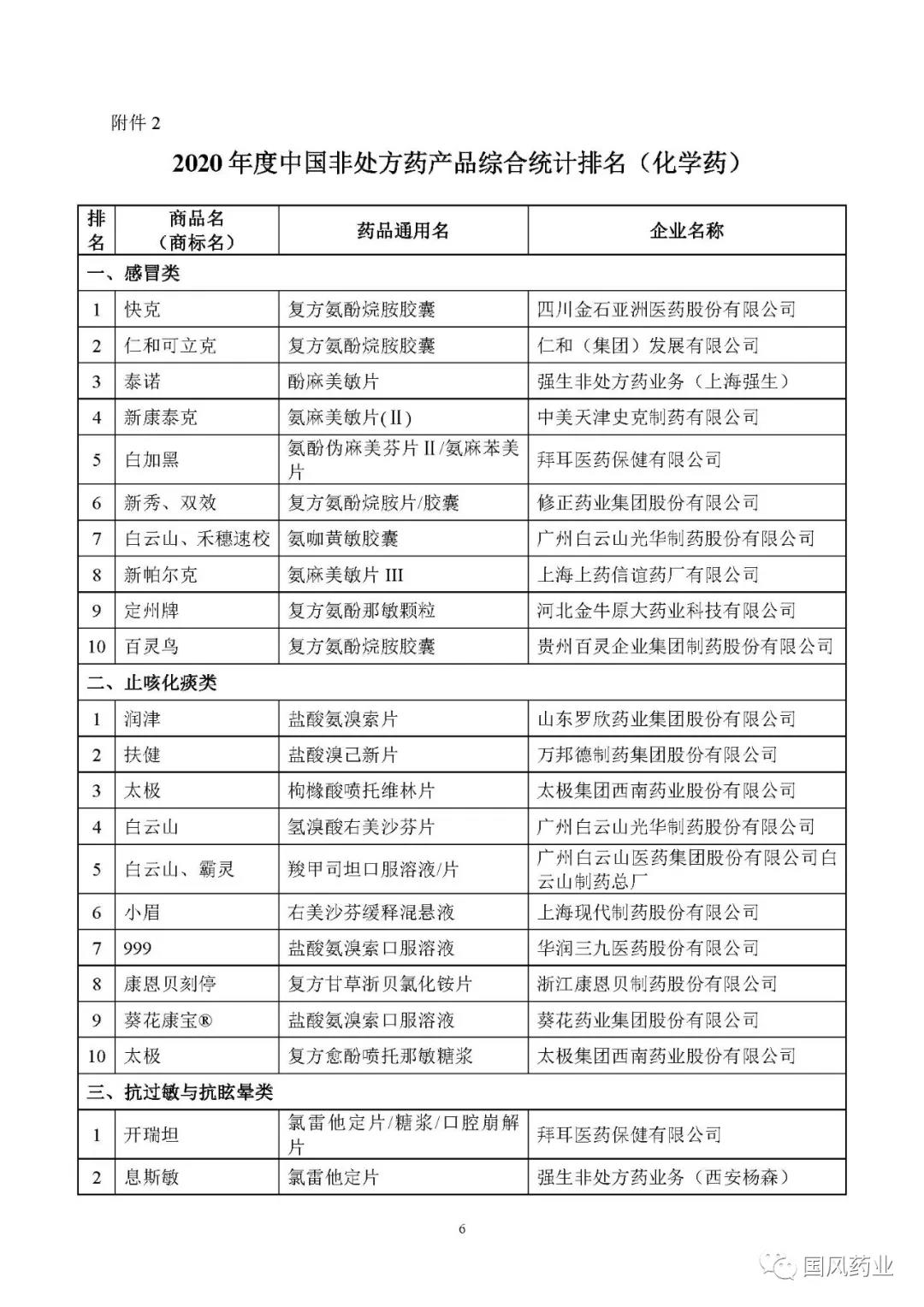
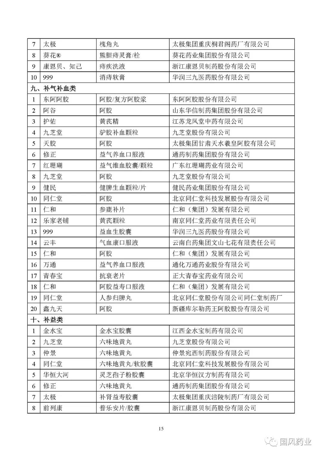
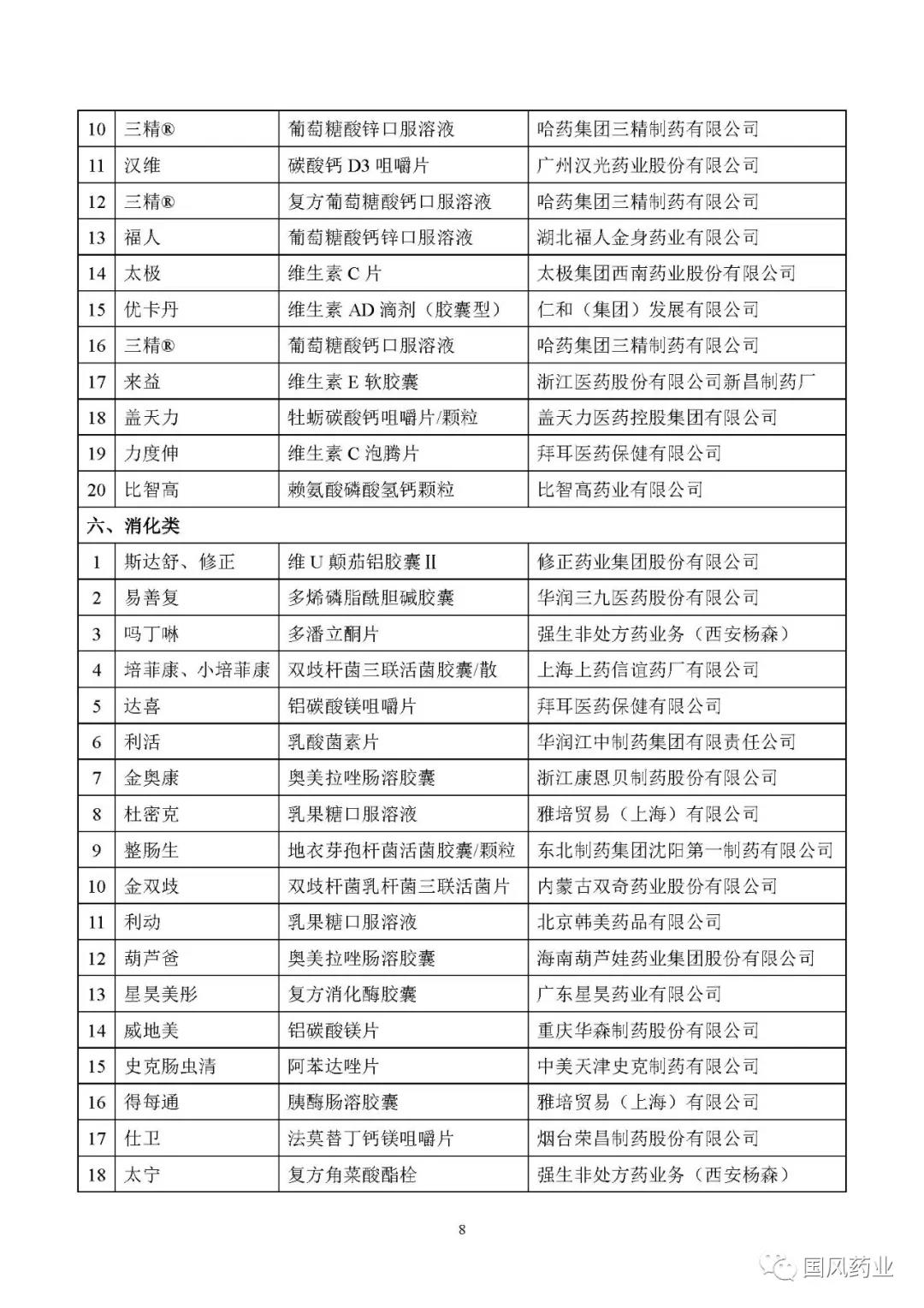
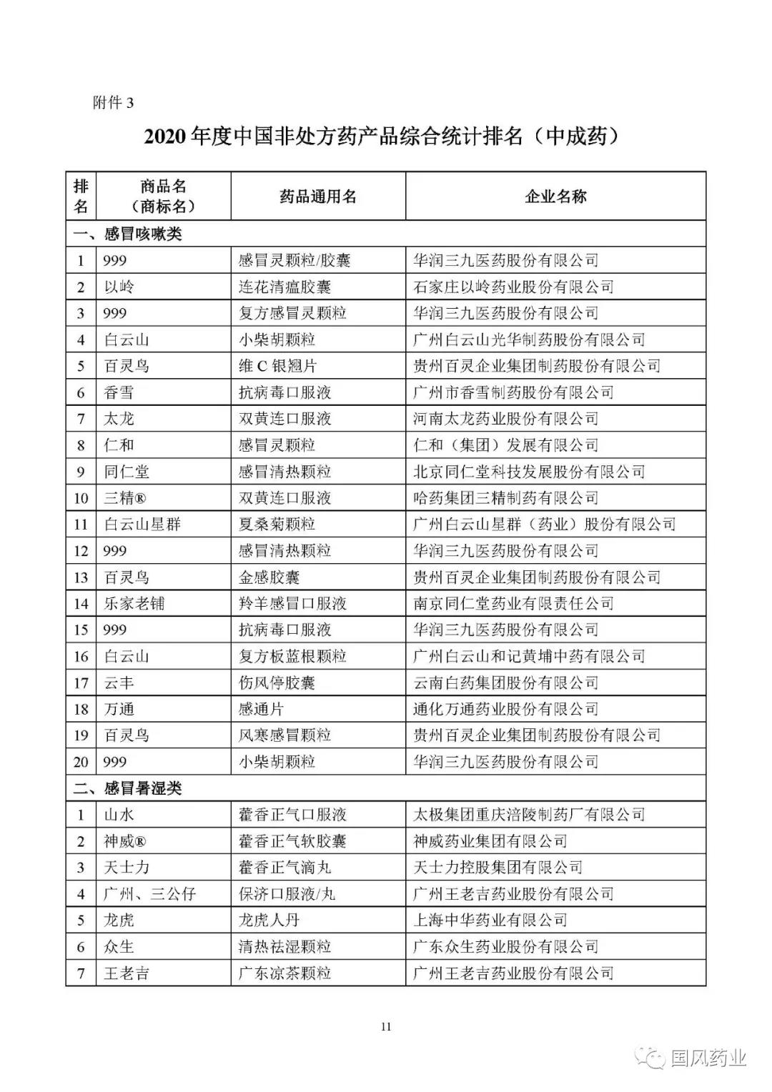
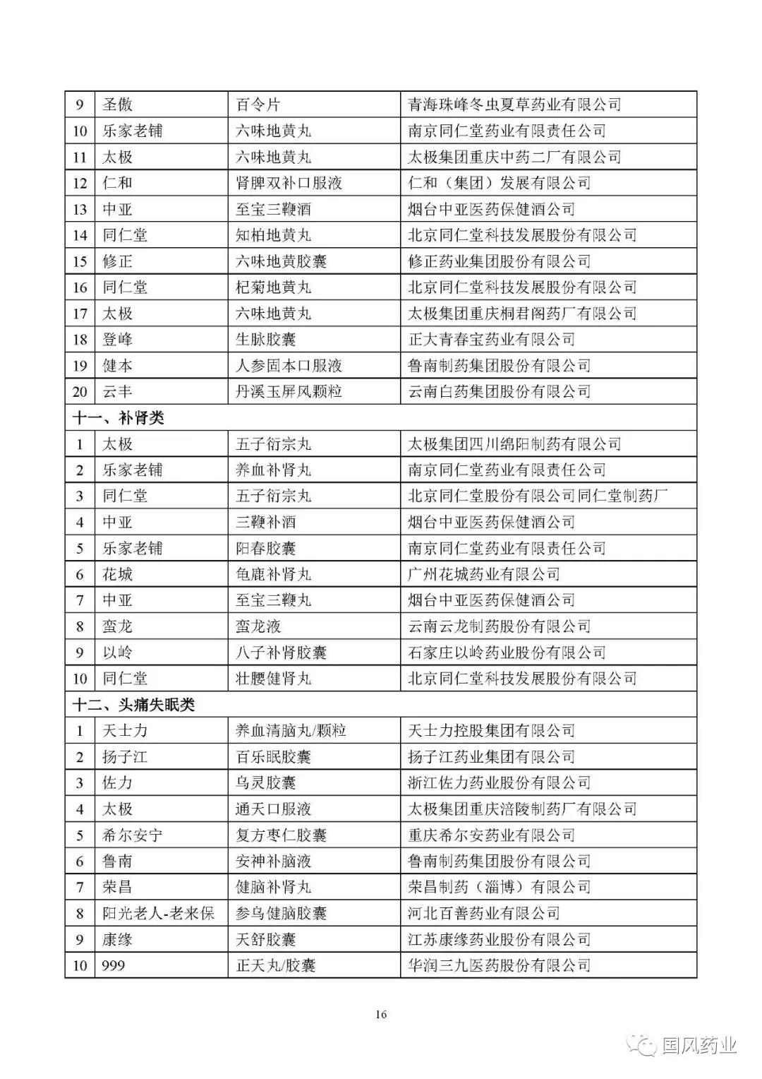
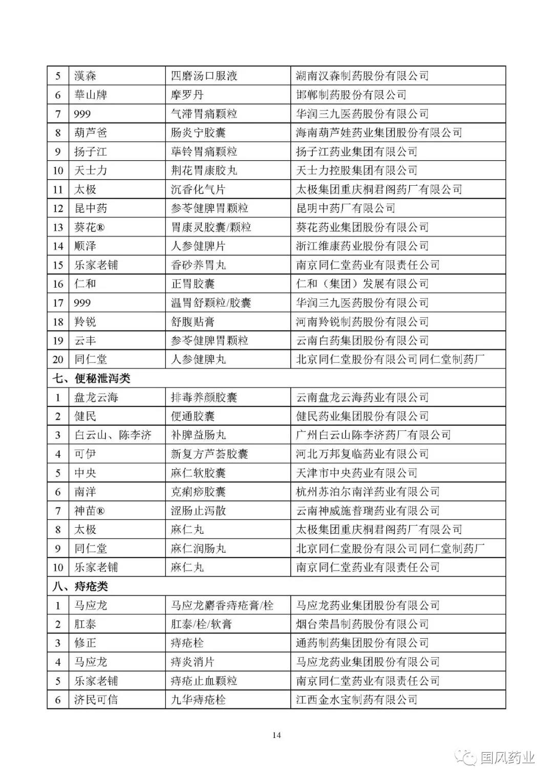
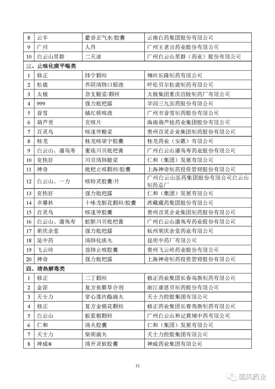
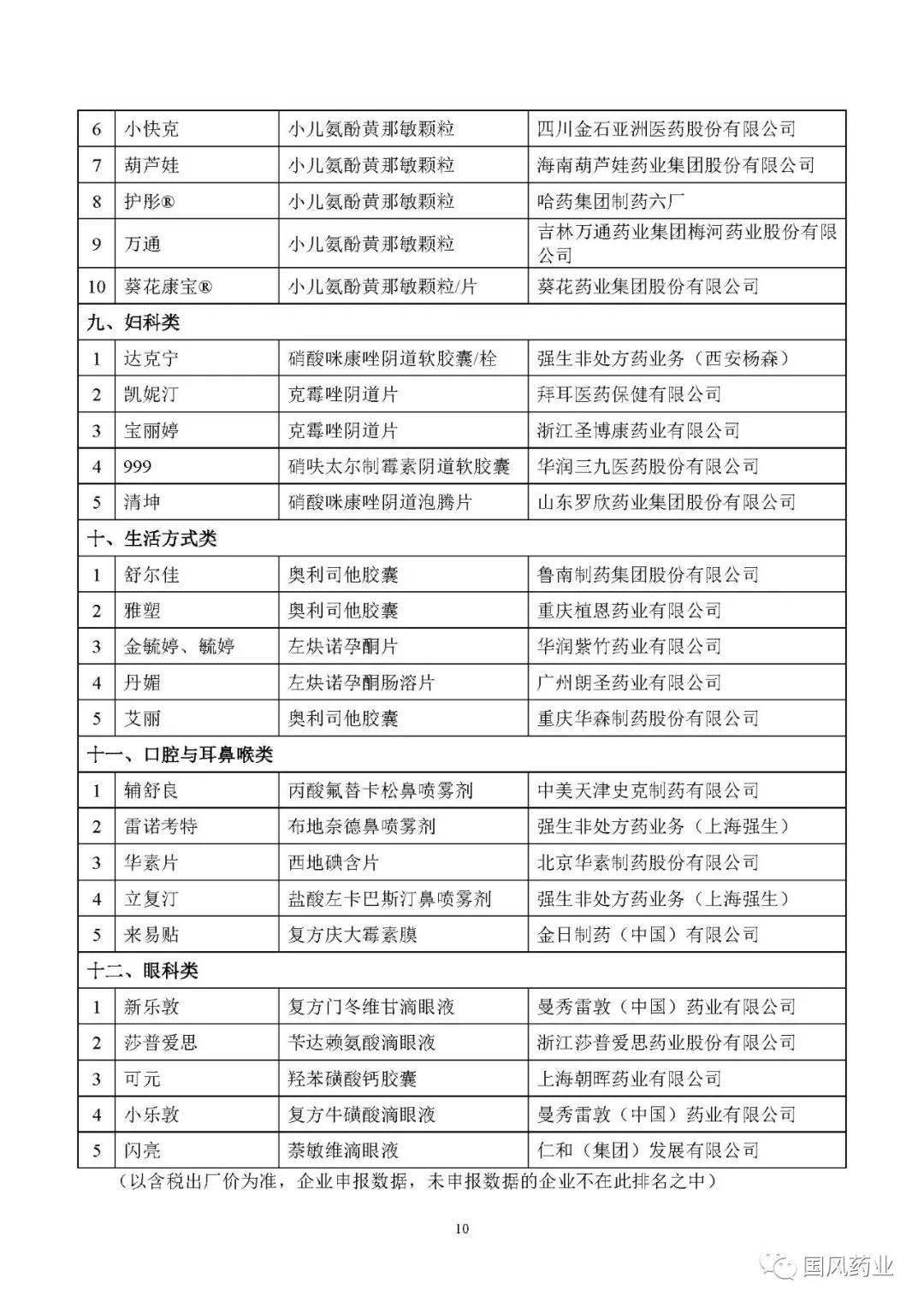
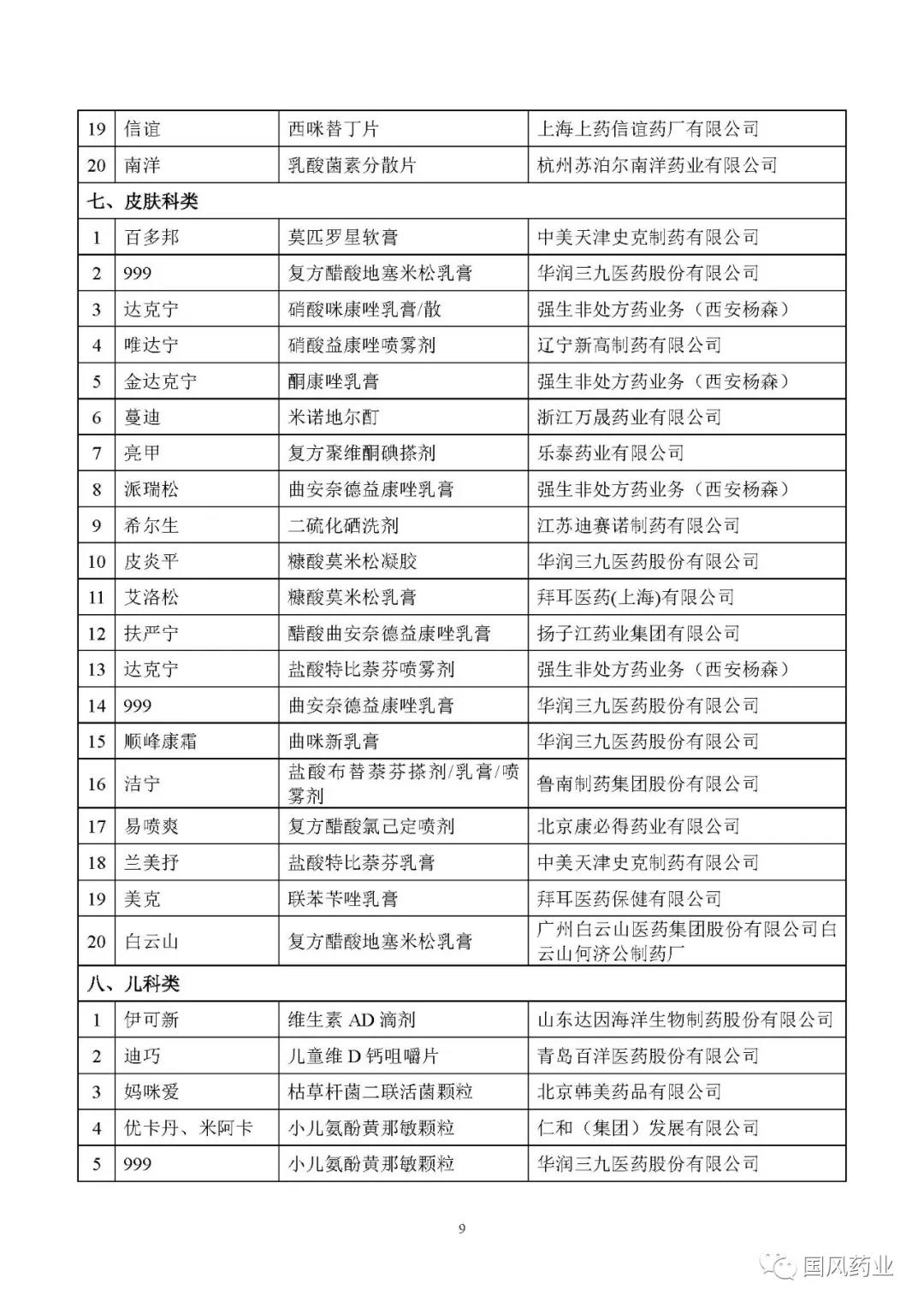
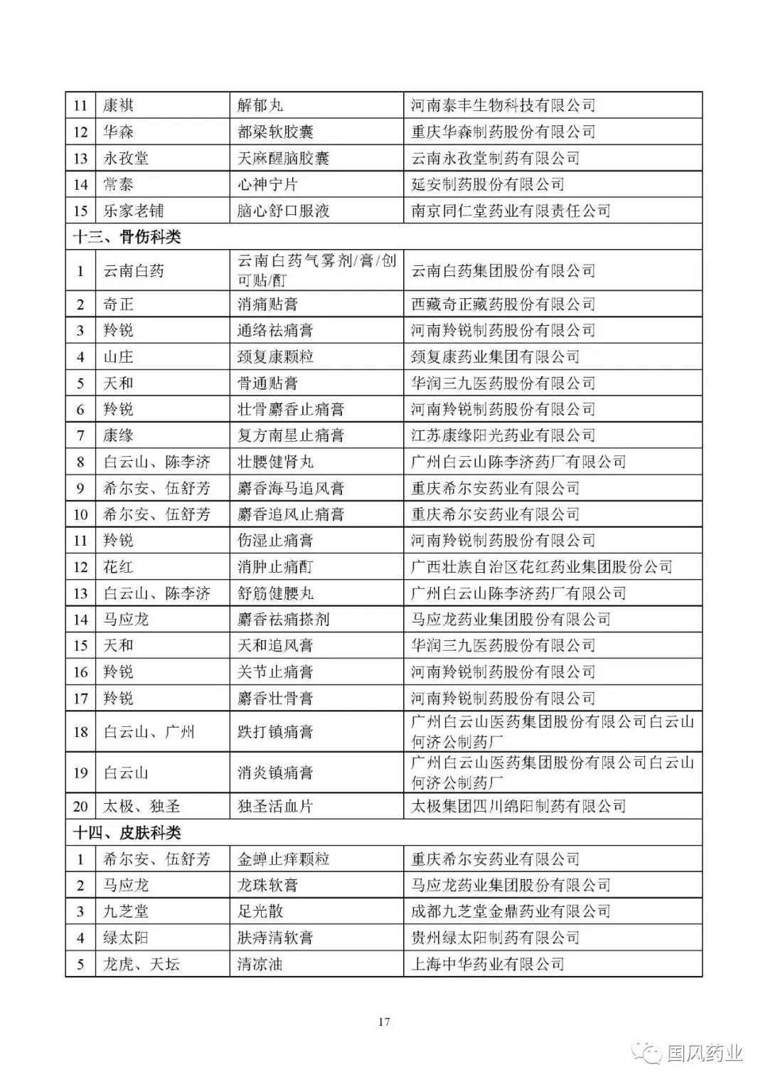
2020年度中国非处方药企业及产品排行榜
分类:
公司新闻
发布时间:2021-12-12
浏览量:906
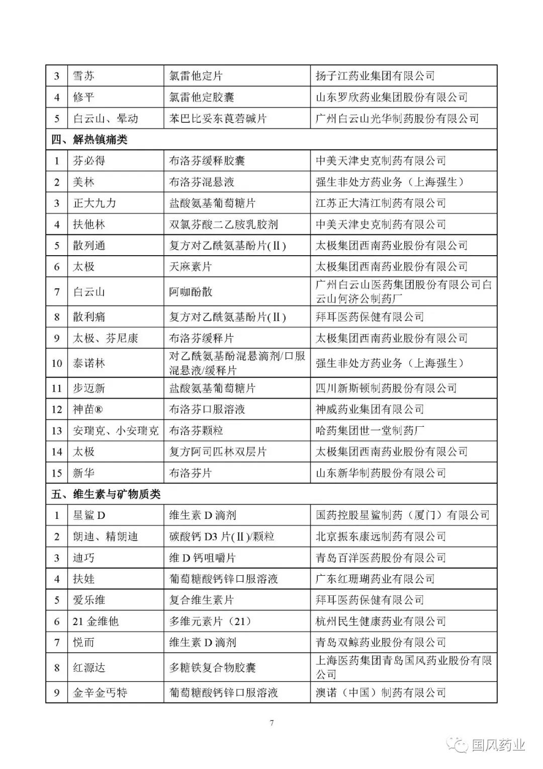
2020年度中国非处方药企业及产品排行榜
在刚出炉的“2020年度中国非处方药企业及产品排行榜”中,上海医药集团注册即送28元体验金药业股份有限公司在企业中排名56名,比去年提高3个名次;红源达在维生素与矿物质品类中排第8名,上升1个名次。
上一篇:
青岛市药学会在注册即送28元体验金召开2020年工作总结会议
下一篇:
听,大咖们说……