注册即送28元体验金(中国)有限公司
走进注册即送28元体验金
关于我们
公司大事记
荣誉资质
营业执照
新闻中心
百年注册即送28元体验金再出发
公司新闻
行业关注
学术专栏
业务板块
研发概况
产品展示
零售服务
注册即送28元体验金文化
视频中心
炎黄易医园
药物警戒
药品安全性信息变更公示
药品不良反应上报
不良反应相关风险控制措施公示
药品说明书
信息公开
联系我们
人才招聘
注册即送28元体验金招采
招采公示
招标项目
信息公开
CONTACT US
联系我们
人才招聘
首页
>>
信息公开
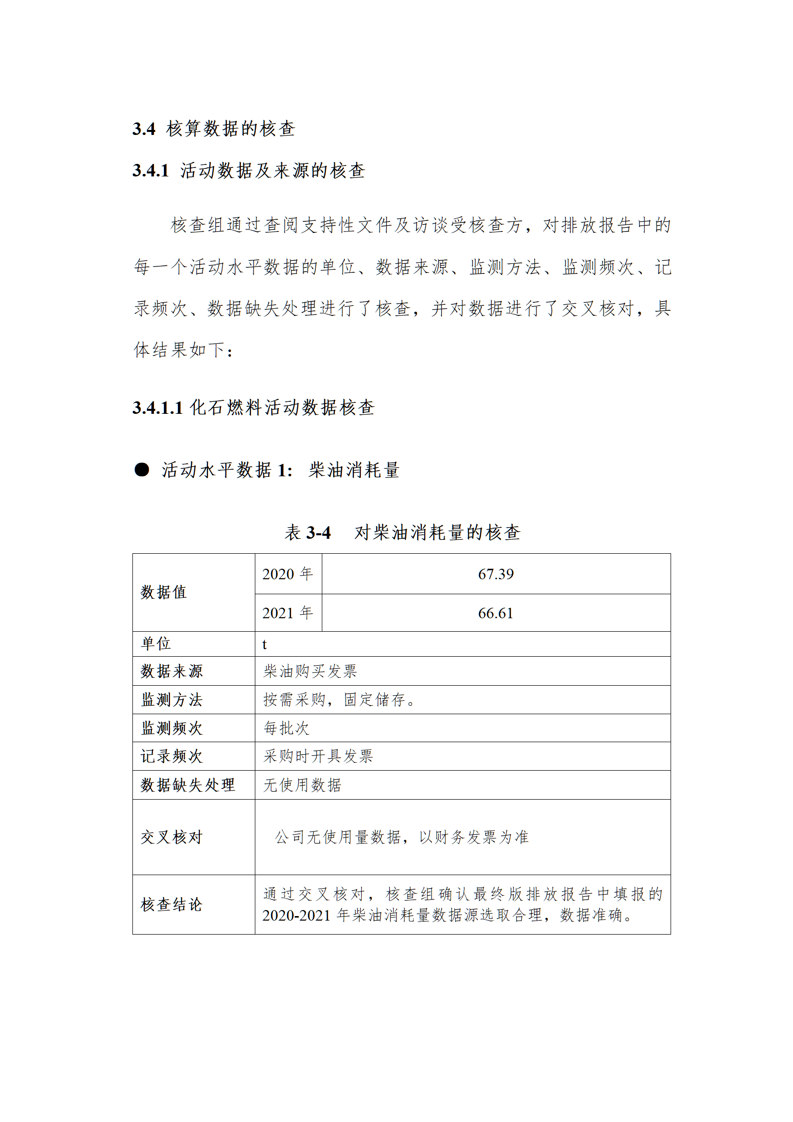
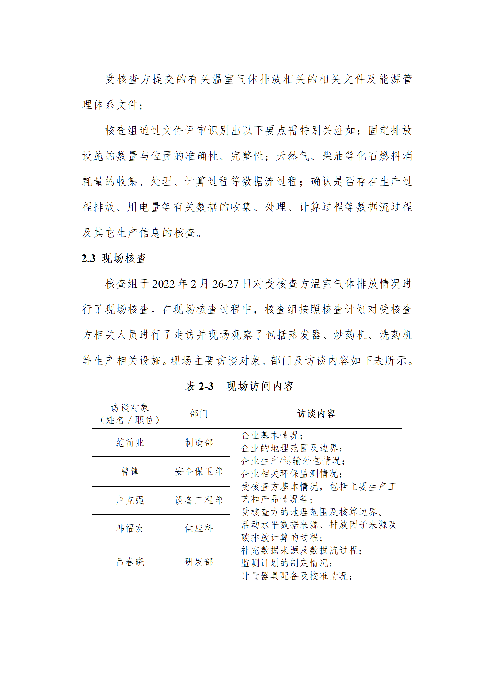
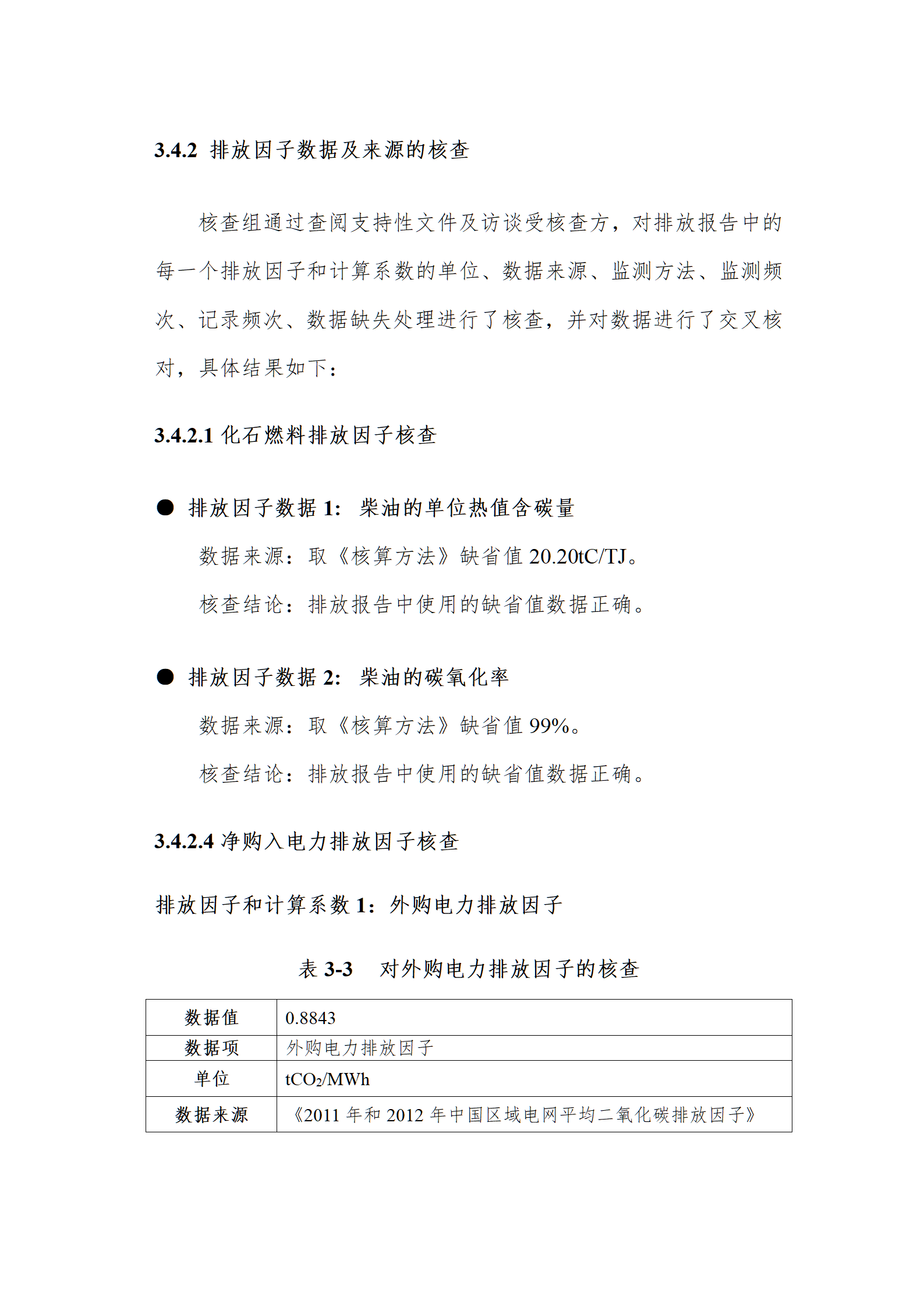
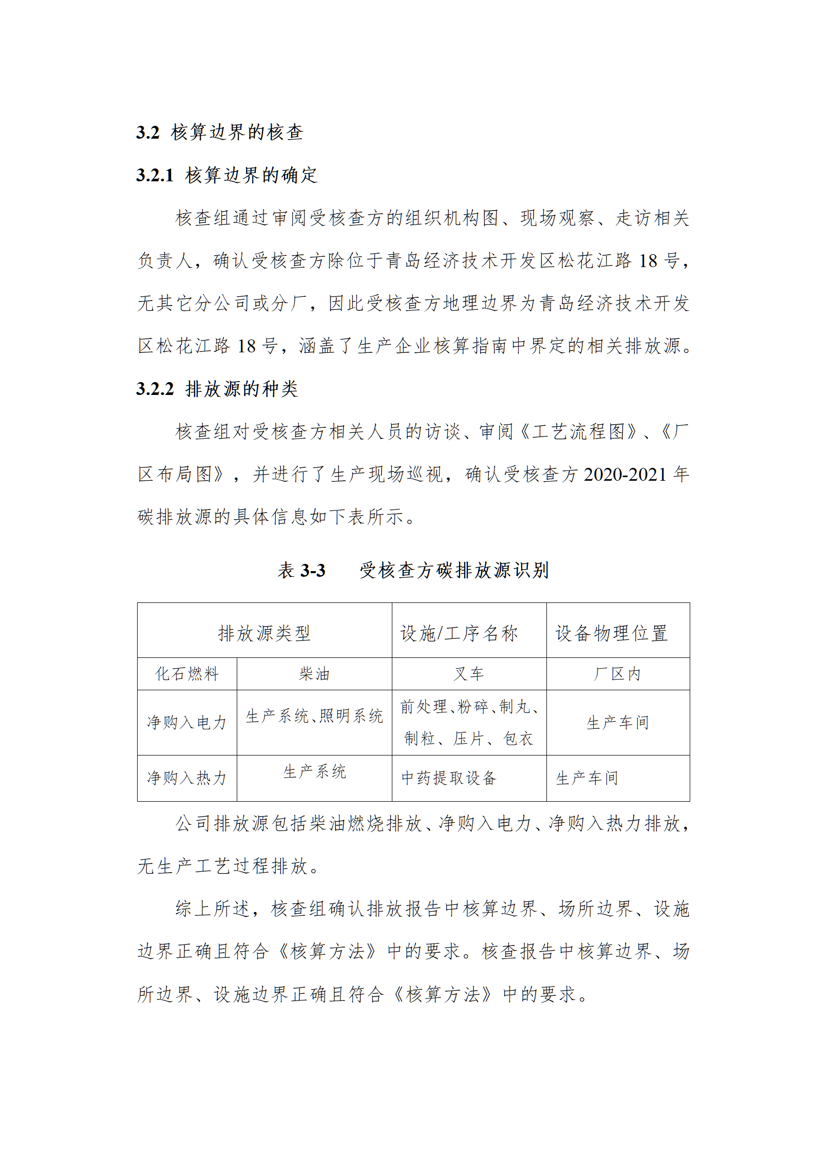
温室气体排放核查报告
分类:
信息公开
发布时间:2022-04-26
浏览量:186
上一篇:
人才招聘
下一篇:
上海医药集团青岛注册即送28元体验金药业股份有限公司 2019年度