注册即送28元体验金(中国)有限公司

  • 走进注册即送28元体验金
    • 关于我们
    • 公司大事记
    • 荣誉资质
    • 营业执照
  • 新闻中心
    • 百年注册即送28元体验金再出发
    • 公司新闻
    • 行业关注
    • 学术专栏
  • 业务板块
    • 研发概况
    • 产品展示
    • 零售服务
  • 注册即送28元体验金文化
    • 视频中心
    • 炎黄易医园
  • 药物警戒
    • 药品安全性信息变更公示
    • 药品不良反应上报
    • 不良反应相关风险控制措施公示
    • 药品说明书
  • 信息公开
    • 联系我们
    • 人才招聘
  • 注册即送28元体验金招采
    • 招采公示
    • 招标项目
 

药物警戒

  • 药品安全性信息变更公示
  • 药品不良反应上报
  • 不良反应相关风险控制措施公示
  • 药品说明书
首页 >> 药物警戒 >> 药品说明书
温经汤颗粒说明书
温经汤颗粒说明书

2025-07-14

查看详情
红源达60粒说明书
红源达60粒说明书

2025-07-14

查看详情
400丸OTC健脑丸说明书
400丸OTC健脑丸说明书

2025-07-14

查看详情
7袋仁和小儿肺热咳喘颗粒说明书
7袋仁和小儿肺热咳喘颗粒说明书

2024-11-15

查看详情
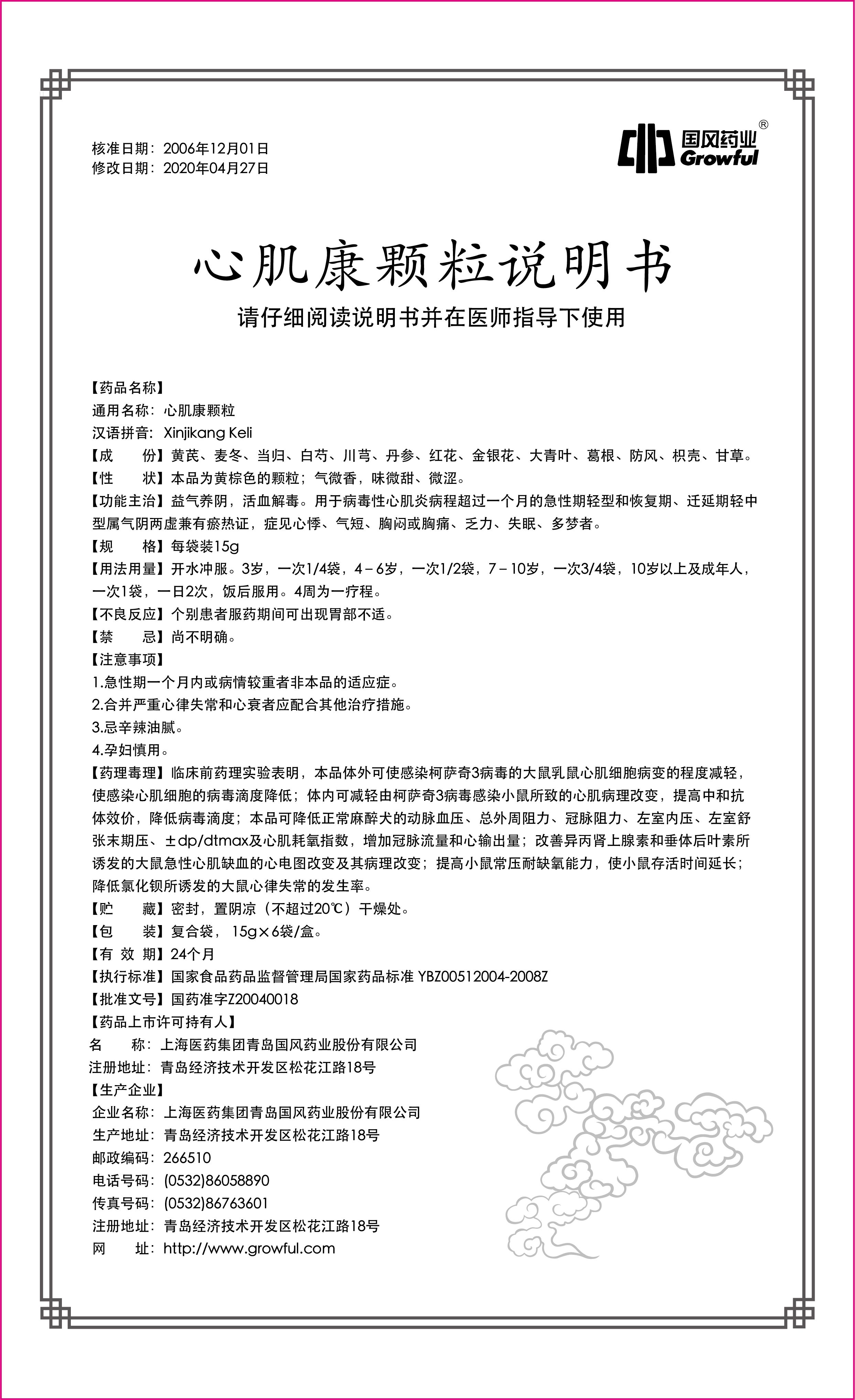
心肌康颗粒说明书
心肌康颗粒说明书

2024-06-17

查看详情
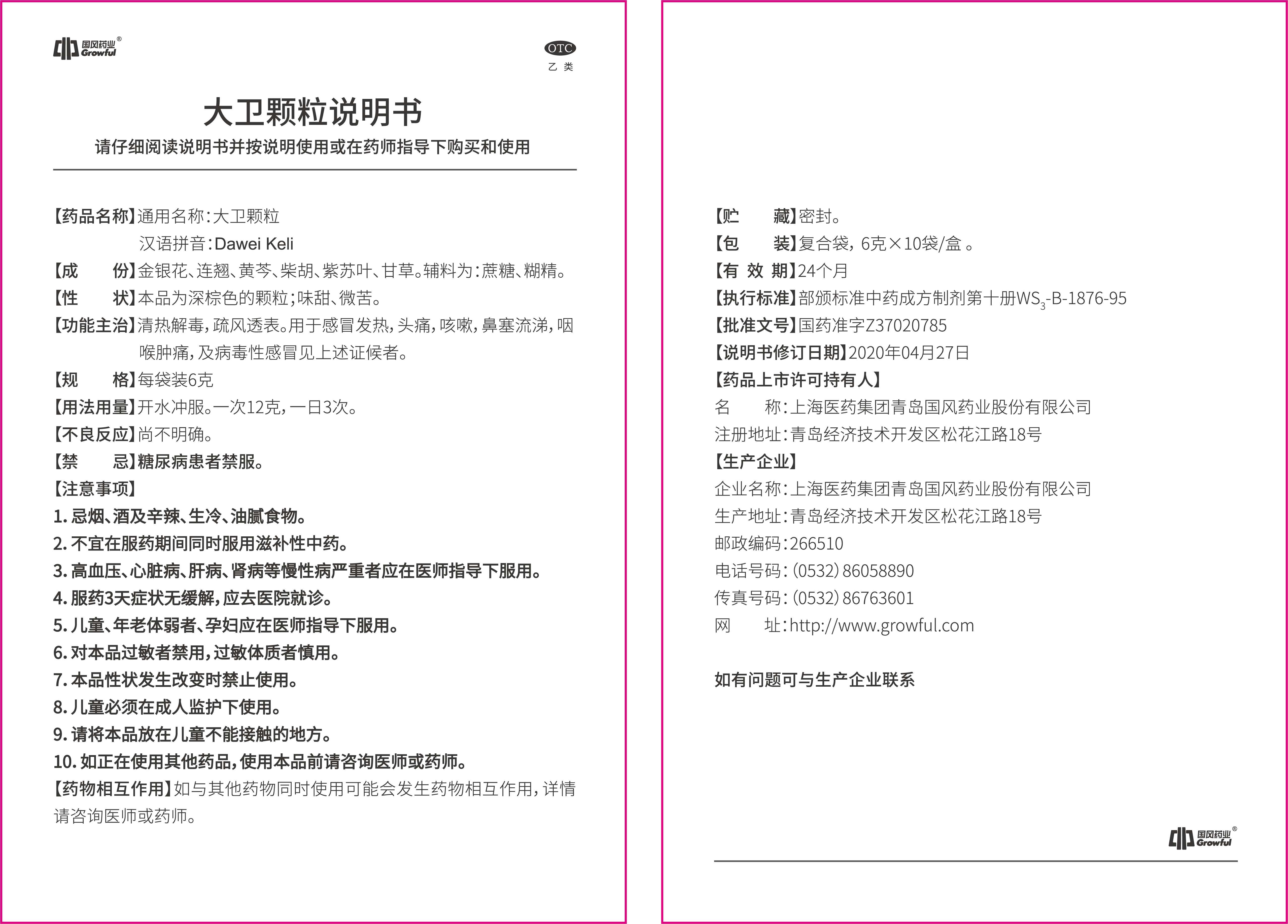
大卫颗粒说明书
大卫颗粒说明书

2024-06-17

查看详情
深海龙胶囊说明书(OTC版)
深海龙胶囊说明书(OTC版)

2024-04-30

查看详情
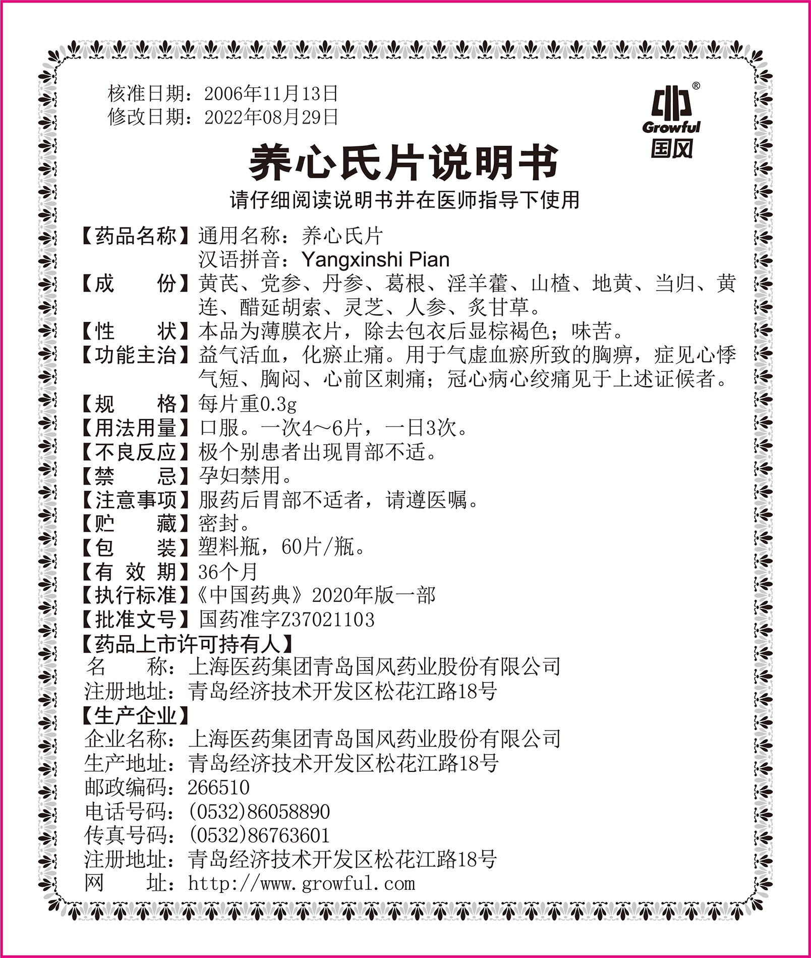
0.3g60片养心氏片说明书
0.3g60片养心氏片说明书

2024-02-01

查看详情
首页 ···23456··· 4/9 尾页
公司地址:青岛市经济技术开发区松花江路18号 销售咨询电话:0532-88085696 质量投诉电话:0532-86058890 商业中心超市:0532-88083111 传真:0532-86058999 企业邮箱
上药注册即送28元体验金 官方微信公众号
Copyright © 2025 上药注册即送28元体验金 鲁ICP备2023014191号